全过程电路分析基础实验
BIT电路分析基础课程实验
考虑到我所在的第三波实验是在十一周(2025年5月6日-5月9日)和十二周(2025年5月12日-5月13日),彼时电分应当进入了尾声,为了能够连贯的复习电分,我偷偷蹭了第二波实验时间(2025年4月23日-25日)完成了此次实验。不做不知道,一做吓一跳,这电分实验十分消耗精力,现在看来,提前实验确实是一个很明智的选择。
这篇博客用来记录一下我的实验过程(以及踩坑的过程)。
实验报告
一、实验原理
实验原理在老师给到的讲义中已经写得非常明白,可以直接下载预习讲义;
此外,CSDN上有一篇博客与实验内容几乎完全一致,可以直接进行参考:常见模拟电路设计 一(含仿真):方波、三角波、正弦波的互相发生_三角波产生电路的设计与仿真-CSDN博客。
一篇文章教你使用运放实现三角波、方波(详细电路分析)+multisim仿真-电子工程专辑也是一个很好的选择。
二、电路设计
1、方波
由于要求方波的频率在到之间连续可调,并且幅度为,于是通过公式进行计算:
\[T=2RC\ln{(1+\frac{2R_1}{R_2})}\]其中
\[\begin{cases} R_1 = 10kΩ \\ R_2 = 10kΩ \\ C = 0.47μF \\ \end{cases}\]可以将式子化简为:
\[T = 2\ln{3} RC\]之后根据要求计算最大频率与最小频率下对应的电阻:
\[\begin{cases} f_{max} = \frac{1}{2\ln3 R_{min} C} = 300Hz \\ f_{min} = \frac{1}{2\ln3 R_{max} C} = 100Hz \\ \end{cases}\]解得:
\[\begin{cases} R_{min} = 3.23kΩ\\ R_{max} = 9.86kΩ\\ \end{cases}\]2、三角波
由于要求在的条件下生成三角波,因而在后续电路中,以方波频率为的情况设计电路。
\[U_0(t) = -\frac{1}{RC}\int_{-\infty}^{t}u_i(\xi)d\xi\]由于已经限制电容大小 \(C= 0.47μF\)
经过计算可以得出:
\[R = R_0 ≈ 3.5kΩ\]应当有良好的三角波。此外由于运算放大器不是理想的,为防止低频信号增益过大,通常在电容两端并联一个电阻,用以减少运算放大器的直流偏移,但同时也会影响积分的线性关系。一般:
\[R_F > 10R\]在此次实验中:
\[R_F = 100kΩ\]3、正弦
按照讲义给到的一阶有源低通滤波电路在生成正弦波中的用法,本次实验可以利用一阶有源低通滤波电路将三角波转化为正弦波。然而为了使滤波效果良好,本次实验采用二阶有源低通滤波电路,计算确定当:
\[\begin{cases} R= 1.54kΩ \\ C = 0.47μF \end{cases}\]时可以产生良好的正弦波信号。
三、仿真软件
该实验采用Multisim进行实验,目前的大版本是14,可以在网上找到破解版或者在官方网站下载试用版。
这篇文章:Multisim14中文版【Multisim14下载地址】简体中文版安装图文教程 - 知乎详细的介绍了破解版的下载与安装方法,其中下载链接为百度网盘的分享内容,解压密码为admincxz。
也可以在官网Multisim Download - NI下载教育版,或者下载专业版的试用版。这里如果在百度搜索,基本无法找到Multisim的官网,请前往bing(必应)。
如果使用了第一种方法,或者以其他办法下载到了Multisim14.0或14.1版本,那么很可能你的软件打开后会出现显示问题,菜单很小,用着很难受。
这是因为软件出现了兼容性问题,按照如下步骤可以解决:
右键软件,选择属性,找到兼容性/更改高DPI设置/高DPI缩放替代/系统(增强),选择,保存,即可。
修改好后有如下图的效果,现在软件用起来就会十分顺手。
对于软件的操作使用,在CSDN上有博客电路仿真实验—Multisim十分钟入门使用介绍(适合新手)-CSDN博客写得很全面,但是没必要认真学习,该软件设计的很人性化,实际上所有的功能都很方便摸索出来。
需要注意的是示波器的使用,+接到波形产生的位置,-直接接地即可。
另外需要注意的是,讲义中给到的运放是LM324D,但是发到手里的运放是LM324N,一定要注意。
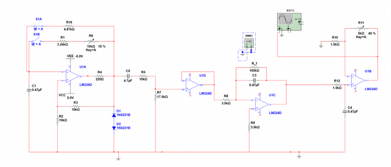
理论设计图如下:
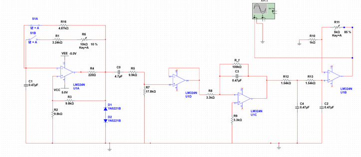
但是实际上实验室中,并没有这么多供你选择的电阻,因而有如下的改进:
四、实际操作
实际操作中,注意焊接时不要将两个针脚连在一起,也不要让元器件在PCB板顶部接触到任何金属部分,也不要用手触碰任何针脚,这样才会保证你的板子不会短路。
如下是我实现了必修项目的面包板和PCB板。
五、注意事项
1、波形
如果方波不方,通常设计的时候,分压电阻阻值过大或者过小导致的,一般建议分压电阻的阻值在10k数量级,不要超过100k,也不要小于1k。
如果正弦波呈现方波样式,很可能是被削顶了,这说明你在前面的电路中电压过大,应该调整三角波的峰峰值。如果想了解原理,可以查看正弦波经过运放有时会变成方波? - 知乎。
如果方波的峰峰值在6V而不是要求的4V,可能是由于分压电阻被短路导致的,这时候需要检查电阻是否有误触,混连等状况。
2、焊接
如果焊锡过多,自己无法去除,在时间允许的情况下,可以购买便宜的吸焊器临时救急。【创客工具】创客必备工具之吸锡器 - 知乎
烙铁头如果不便焊接,可以找一个带松香的焊台,尝试沾完松香再焊接。








